BB贝博艾弗森官网
BB贝博艾弗森官网通知
当前位置: 首页 >> 研究生工作 >> BB贝博艾弗森官网通知 >> 正文

关于开展2021年BB贝博艾弗森官网研究生企业专项奖学金评审工作的通知

2021-11-23 

关于开展2021年BB贝博艾弗森官网研究生

企业专项奖学金评审工作的通知


根据《bb贝博艾弗森官方网站研究生专项奖学金评审办法(试行)》,确定BB贝博艾弗森官网研究生企业专项奖学金具体的评审方案,成立BB贝博艾弗森官网研究生企业专项学金评审工作领导小组,统筹领导、协调、监督公司评审工作,现将具体评审内容通知如下:

领导小组

组长:贾凌云、杨君

副组长:杨光锐、屈明博

成员:李明智、薛闯、袁文杰、赵婷婷

领导小组下设工作小组

组长:屈明博

副组长:隋晓妍

成员:张留伟、孙科卓、徐琳琳、李东昂、朱洁、李梦瑶、杨文惠、黄欣、崔洪燕、任新秀、王润盈、公司研究生团工委及研究生会成员

一、参评条件

1、在基本学制范围内的全日制硕士研究生及博士研究生(不含委培定向、委培及MBAMPAMEM等研究生)均可以参评。

2在同一学业阶段(博士或硕士)每个人只能获得一次企业专项奖学金,且不能兼报其他专项奖学金。

3、国家奖学金与企业专项奖学金在同一年度不得兼得。

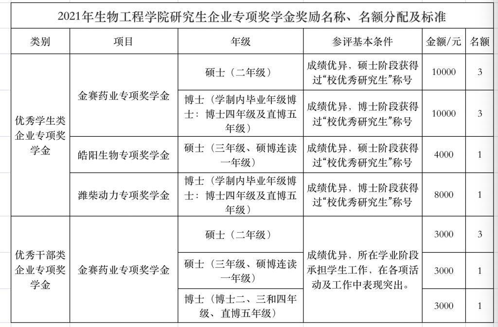
二、奖励名称、名额分配及标准

 

注:(1)优秀员工类和优秀干部类同属于企业专项奖学金,两类在申报时不可以兼报。(2)对于同年级同类别不同的专项奖学金,将统一面试然后按照最终成绩排序的先后确定所获奖项及金额的多少。

三、评选程序及办法

1、评选程序要求严格实行“三公开、一公示”原则:公开评比条件、公开评比方法和程序、公开推荐上报的名单,评选结果经公示无异议后方可生效;

2、员工个人对评选结果有异议者,可在院系初评结果公布之日起5个工作日内,向本院系提出意见,院系评选小组负责向员工做出答复;

3、具体的评选办法见下表。

硕士研究生(二年级)

分项

具体分值

思想品德、社会工作及文体志愿(20%

具体赋分见附件1

学习成绩(50%

学习成绩加权平均分(见附件2

科研积分(10%

具体赋分见附件3

面试(20%


硕士研究生(三年级)

分项

具体分值

思想品德、社会工作及文体志愿(10%

具体赋分见附件4

学习成绩(10%

学习成绩加权平均分(见附件2

科研积分(40%

具体赋分见附件3

面试(40%


博士研究生

分项

具体分值

思想品德、社会工作及文体志愿(10%

具体赋分见附件4

科研积分(50%

具体赋分见附件3

面试(40%


其中,优秀员工类的企业专项奖学金在面试时,重点考察员工的科研业绩,只讲述与自己科研工作相关的内容。优秀干部类的企业专项奖学金在面试时,重点考察员工胜任员工工作情况、为同学服务的实效性等工作经历。

四、材料提交

1、申请表(附件5),申请表上必须有导师签字(疫情期间可以电子签名),否则视为无参评资格。

2、个人材料汇总表(附件6)。

3、学习成绩单及培养计划(自己登录网页截图,博士生不用提供)。

4、发表文章(含专利)的情况(包含有录用通知的文章),有影响因子的必须提供期刊的最新影响因子。

1)已经发表文章需要提交期刊的封面、目录及论文的首页;有录用通知的除提交上述材料外,同时还要提交录用通知的原件及复印件。

2)通过邮件发送的录用通知,必须要有导师的亲笔注明:此文章已经接收并签字,同时提交论文的全文。

3)会议论文必须有本人参会证明(会牌或缴费通知单)及会序的具体时间、报告人,否则不予考虑。会牌提供复印件即可。

:之前年度已经获得过国奖的同学,如果参评,提交的材料及汇报内容只能是获奖之后的所有成果。

5、往年年度获得“优秀研究生”称号的,提交“优秀研究生”复印件。不提交的视为不具备参评资格。

6、相关经历佐证材料,获奖证书及参与活动证明。

五、日程安排及要求

1、截止时间:1124日下午15:00前将电子版材料打包发送至邮箱suixiaoyan@dlut.edu.cn.

2受疫情影响,本次评审面试采取线上PPT展示的方式进行,时间初步定于1125日下午,会议号另行通知,请同学们提前准备PPT优秀员工类企业专项奖学金汇报限时10分钟,提问5分钟;优秀干部类企业专项奖学金汇报时限5分钟,提问2分钟)。

六、其它事项

各位同学必须认真执行研究生奖励评定的相关规定,凡在奖励评比过程中弄虚作假,经查证属实,取消当事人本年度各类奖励评奖资格,并给予相应的纪律处分。

公司未尽事宜请参照bb贝博艾弗森官方网站研究生专项奖学金评审办法(试行)

BB贝博艾弗森官网

20211123




上一条:关于2021年BB贝博艾弗森官网研究生企业专项奖学金 (优秀员工类)获奖名单的公示 下一条:关于申报2021年bb贝博艾弗森官方网站英特尔奖学金的通知

关闭