中国·BB贝博艾弗森(股份)有限公司-官方网站
公司首页
中心首页
|
中心简介
|
仪器设备
|
管理制度
|
资料下载
|
联系我们
管理制度
管理制度
当前位置:
生物分析测试中心
>> 管理制度 >>
管理制度
>> 正文
管理制度
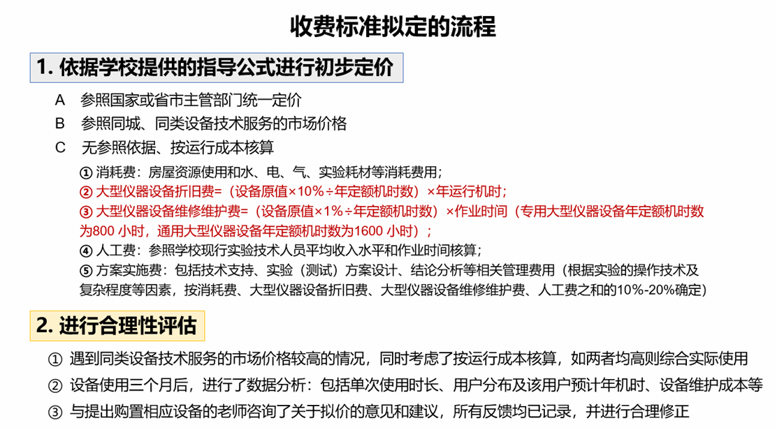
生物分析测试中心设备收费标准制定流程20231214-生物院发[2023]2号
2025-04-18 点击:[]
上一条:
生物分析测试中心用户成果奖励实施细则(试行)-2024年3月-生物院发[2024]3号
下一条:
生物分析测试中心的非公司公共设备管理办法-2019年8月-生物院发[2019]6号
【
关闭
】