IX-71荧光显微镜:

一、基本原理:

二、基础配置:
物镜:
物镜倍数 相差环
4 ×0.13 PHL
10×0.30 PH1
20×0.45 PH1
40×0.60 PH2 (油镜)
荧光滤色块转盘:
1. 蓝光
2. 绿光
3. 紫外
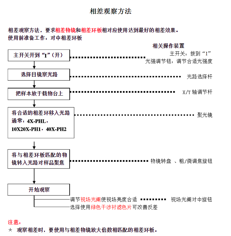
三、操作步骤:
相差观察:
1. 打开明场电源开关(“︱”为开,“○”为关)。
2. 将样品置于载物台上
3. 将光路选择旋钮调至观察位置
4. 从低倍镜开始观察,调节到与镜头相匹配的相差环,荧光滤块转盘拨到 “4”,“5”或“6”的位置
5. 调节透射光光强,调节焦距,找到预观察视野
6. 依次换到高倍镜,观察样品。
7. 拍照时将光路选择旋钮调至相机位置
荧光观察:
1. 打开明场电源开关
2. 打开汞灯开关
3. 将样品置于载物台上
4. 将荧光光路shutter打开(“○”为开,“●”为关),需保护样品时关闭shutter
5. 将光路选择旋钮调至观察位置
6. 根据样品的标记情况将荧光滤块转盘转到相应的位置,1. 蓝光;2. 绿光;3. 紫外;
7. 通过两组减光滤片调节激发光强度
8. 从低倍镜开始观察,调焦,找到预观察视野,
9. 依次换到高倍镜头,观察样品
10. 拍照时将光路选择旋钮调至相机位置
普通明场观察:
1. 打开明场电源开关(“︱”为开,“○”为关)
2. 将样品置于载物台上
3. 将光路选择旋钮调至观察位置
4. 从低倍镜开始观察,相差环拨到明场(BF)位置,荧光滤色块转盘拨到 “4”,“5”或“6”的位置
5. 调节透射光光强,调焦,找到预观察视野
6. 依次换到高倍镜,观察样品
7. 拍照时将光路选择旋钮调至相机位置
关机:
1. 关闭汞灯电源(注意:汞灯需使用半小时以上方可关闭,关闭半小时以后方可再次开启)
2. 将透射光强调到最小,透射光选择按钮按出
3. 关闭明场电源开关
4. 将镜头转到低倍镜,取出样品,若使用过油镜用干净的擦镜纸擦拭镜头
5. 确认数据已经保存,关闭软件
6. 使用光盘拷贝数据
7. 关闭电脑。

荧光观察方法:

